$20

ProCutter

I want this!

ProCutter

1 rating

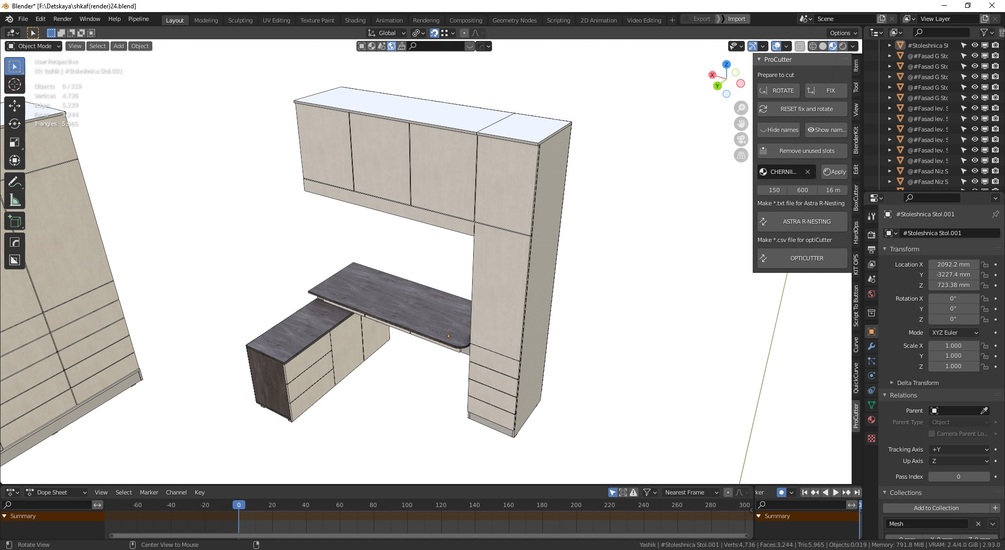
This add-on will help you design cabinet furniture (and not only) in a blender and in 1 click receive a full cut of all parts and take into account the position of textures on the parts. This is an assistant that saves mountains of time for designers and manufacturers who choose blender as the main editor of the 3D editor when designing cabinet products.

  • Astra Nest10ing (Rus) - software can be used for cutting parts of plywood, lumber, glass, metal and other sheet materials.
  • OptiCutter - sheet and length cutting optimization online.

When choosing a cutting program, leave your preference for astra. Since it has a much greater advantage over the opticutter due to the ability to work, including with machines and generate a complete report on parts.

ProCutter. Import settings for the new version of Astra

For all questions, you can write to me in telegram

And all suggestions and comments can be sent to the github


I want this!
2 sales

ProCutter is intended for optimizing rectangular nesting in Blender 2.93 and upper

Blender Version
2.93.0+
Platform
Win10
Size
4.14 KB

Ratings

1
(1 rating)
5 stars
0%
4 stars
0%
3 stars
0%
2 stars
0%
1 star
100%
Powered by